
Nginx ile Web Server Konfigürasyonu: Profesyonel Rehber
Production Nginx konfigürasyonu rehberi. Reverse proxy, load balancing, SSL/TLS, caching stratejileri ve performance tuning best practices.

Production Nginx konfigürasyonu rehberi. Reverse proxy, load balancing, SSL/TLS, caching stratejileri ve performance tuning best practices.

Python kod optimizasyonu ve profiling teknikleri. cProfile, memory_profiler, py-spy, line_profiler kullanımı ve bottleneck tespiti stratejileri.

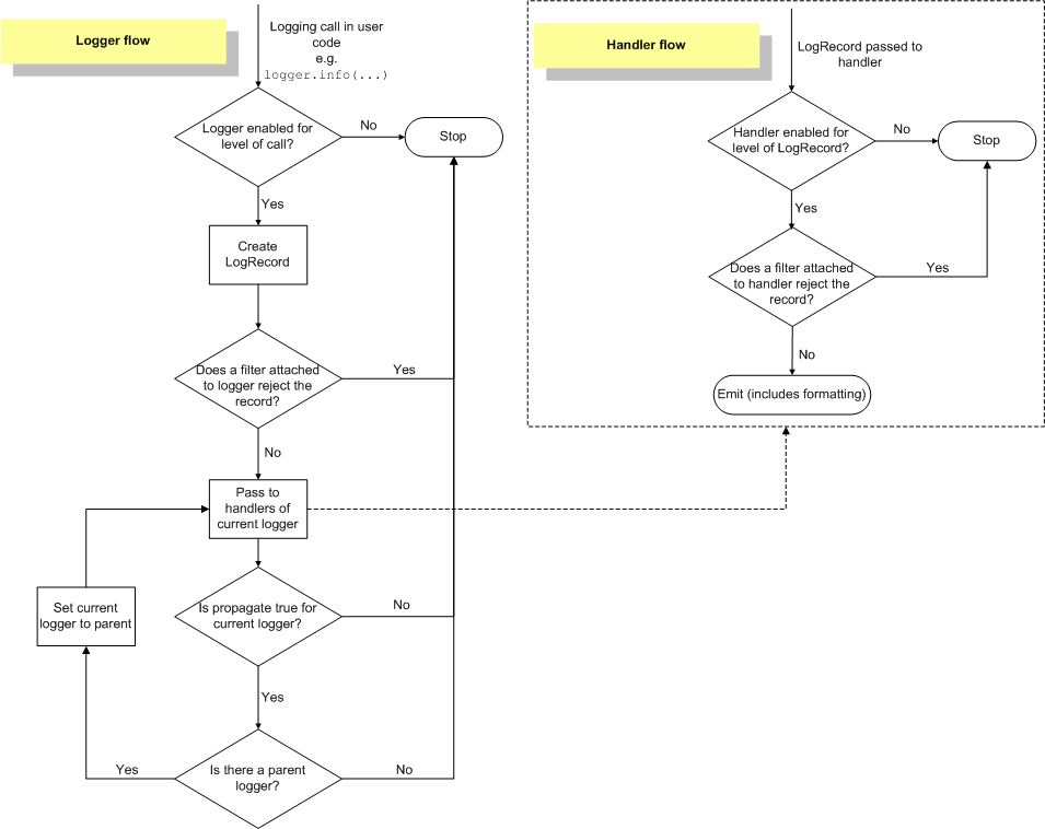
Production-ready Python logging stratejileri. Structured logging, JSON formatı, log rotation, ELK Stack entegrasyonu ve monitoring best practices.

Python uygulamalarında graceful shutdown implementasyonu. SIGTERM/SIGINT handling, Kubernetes lifecycle hooks, systemd integration ve cleanup best practices.

Python asenkron task queue sistemleri. Celery vs ARQ karşılaştırması, Redis/RabbitMQ entegrasyonu, worker scaling ve production best practices.

Self-hosted uptime monitoring aracı Uptime Kuma. Docker kurulumu, HTTP/TCP/Ping monitoring, 90+ bildirim kanalı ve public status page oluşturma.

FastAPI ile production-ready webhook handler sistemi. Event-driven mimari, signature verification, retry mechanism, idempotency ve async processing.

API güvenliği için rate limiting algoritmaları. Fixed window, sliding window, token bucket, Redis distributed solutions ve FastAPI entegrasyonu.

Python uygulamalarını systemd ile production servis haline getirme rehberi. Unit file yapılandırması, journald logging, watchdog, socket activation ve deployment.

Python ile MongoDB kullanarak NoSQL veri yönetimi rehberi. PyMongo ve Motor ile CRUD işlemleri, aggregation pipeline, indexing stratejileri ve best practices.